Product overview
The Electrum Digital Vouchers Service facilitates the provisioning of digital vouchers that are redeemed via the appropriate platform. The service also supports the redemption of digital vouchers.
The Electrum platform processes incoming requests by translating the messages and routing them appropriately to the service providers.
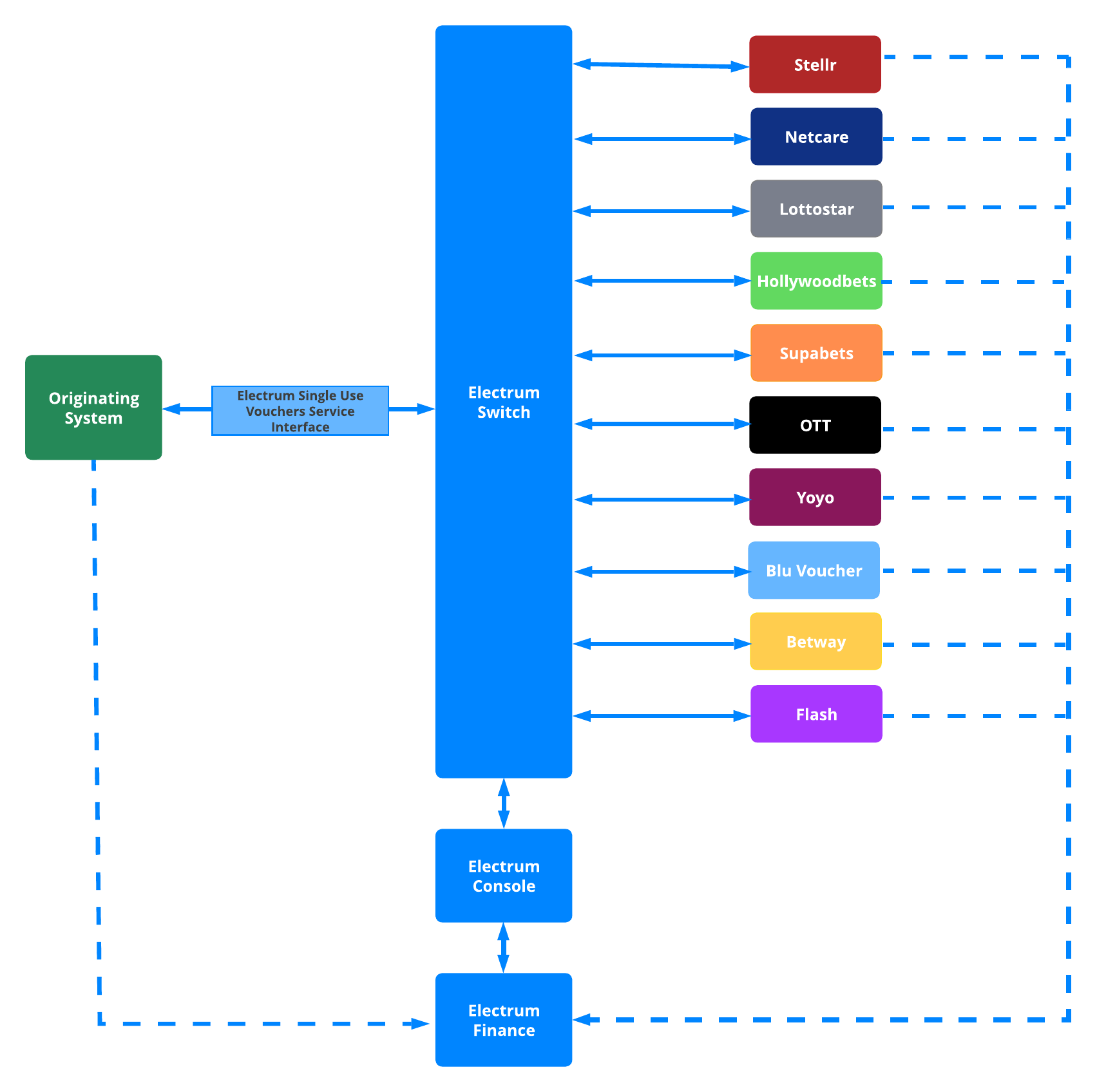
High-Level Architecture
The figure below depicts the high-level architecture of the Electrum Digital Vouchers Service. The originating system – which could be a digital channel, or an in-store point of sale – communicates with the Electrum Switch via the Electrum Single Use Vouchers Service Interface. The Electrum Switch in turn connects to multiple service providers. Electrum Finance supports transaction matching, reconciliation and financial reporting, and the Electrum Console is the system's user interface which provides tools for transaction lookup, configuration, reporting, and back-office functions.

Service Providers
The table below shows the service providers currently supported by the Electrum Digital Vouchers Service, and the supported digital voucher providers.
| Service Provider | Description | Voucher Providers |
|---|---|---|
| Stellr | Stellr aggregates digital vouchers for various voucher providers. | The list of available voucher providers changes periodically. See the Stellr website for details. |
| Netcare | Netcare offers digital medical vouchers for various medical services. | Netcare |
| Lottostar | Lottostar is an online betting company that processes bets for international lotteries. | Lottostar |
| Hollywoodbets | Hollywoodbets supports sports and horse race betting. | Hollywoodbets |
| Supabets | Supabets is an online sports betting platform and supports bets on a wide variety of sports games. | Supabets |
| OTT | OTT aggregates vouchers for various voucher providers including retailers and mobile service providers. | See the OTT website for a list of available providers. |
| Yoyo | Yoyo aggregates vouchers for various voucher providers. | See the Yoyo website for a list of available providers. |
| Blu Voucher | Blu Voucher aggregates vouchers for various voucher providers. | See the Blu Voucher website for a list of available providers. |
| Flash | Flash offers various products, including 1Vouchers and Flash tokens. | See the Flash website for more details about the products and available providers. |
| Betway | Betway supports sports and horse race betting. | Betway |
Transaction Types
The transaction types supported are described below.
Provision Transactions
This mandatory transaction type involves the purchase and receiving of a digital voucher for a specific service provider. The message types that make up voucher provision transactions are shown in the table below.
| Transaction | Description |
|---|---|
| Provision a new voucher | Requests to provision a new digital voucher from one of the service providers |
| Confirm a transaction | Confirms or finalises a provision of a digital voucher |
| Retry provisioning a voucher | Requests the status of the current voucher provision transaction if the outcome is unknown. If the voucher was not provisioned this message reattempts the provision. |
| Reverse a transaction | Reverses a provision of a digital voucher request |
Confirmation messages are not used in single messaging systems.
Redemption Transactions
Implementation of redemption transactions is optional. The message types are shown in the table below.
| Transaction | Description |
|---|---|
| Voucher lookup | Look up details of a provisioned voucher. |
| Redeem a voucher | Redeem a voucher provisioned on the service provider's system. |
| Confirm a transaction | Confirm or finalise the redemption of a digital voucher. |
| Reverse a transaction | Reverse a redemption of a digital voucher. |
Voucher lookups may be implemented optionally as a stand-alone transaction. However, they are mandatory if the originating system wants to process redemption transactions.
Product Lookups
This is the retrieval of a list of available products from a specific service provider. Implementation of this transaction is optional.
Confirmation Messaging
Some originating entities only allow a transaction to be submitted for reconciliation and settlement if a confirmation has been processed. However, some service providers do not support confirmation messages for digital vouchers.
In these cases, the originating system can invoke a confirmation call to the Electrum API. The confirmation message will simply be stored internally by the Electrum Switch and will not be forwarded to the service provider.
Tender
Some service providers mandate that tender (payment) is taken prior to performing any request messages to the service provider.
Routing
This service is routed based on the product ID and voucher provider included in the request message sent to Electrum.
Electrum Finance
Electrum Finance is a collection of tools to facilitate the reconciliation of transaction records between multiple parties, calculation of principal settlement amounts and fees, and generation of reports required for finance processes.
For more details of the processes and available features, see our Electrum Finance pages as well as this section of the Electrum Console help guide.
Tools for Support and Monitoring
Transaction Lookup
The Transactions screen of the Electrum Console provides a detailed view of each transaction processed by the Electrum Switch. Here you can perform the following to help troubleshoot potential issues:
- Filter transactions based on various parameters
- Search for a specific transaction by its unique reference
- View a summary of pertinent data for individual transactions
- View the full request and response message traces between the originating system and the Electrum Switch
- View the full request and response message traces between the Electrum Switch and the service provider
For more details on how to utilise these features, see the Transactions page of the Electrum Console help guide.
Kibana Dashboards
Electrum uses the Elasticsearch, Logstash, Kibana (ELK) stack for low-level application monitoring. To assist you with supporting your services, we provide you with access to preconfigured Kibana dashboards to visualise traffic being processed by the Electrum Switch. The following dashboards are available:
- Message overview
- Message cog detail
- Health check
- Store-and-forward (SAF) queue
Alerts are also configured to send email notifications when the system health changes.
For more details on each dashboard type and its use, see the Monitoring and Alerts page.
Connectivity and Security
The standard connectivity and security between the originating system and the Electrum Switch is via HTTPS using basic authentication and server-side SSL. This requires that endpoints are allowlisted. The following additional security options are also available if required:
- HTTPS using basic authentication or OAuth2
- HTTPS using basic authentication or OAuth2 in conjunction with mTLS1.2+
- Connection via VPN
See here for more information about authentication options.
The requirements for connectivity and security must be discussed with Electrum prior to implementation.